DTMU
დავით ტვილდიანის სამედიცინო უნივერსიტეტი
მთავარი
ჩვენ შესახებ
ისტორია
მისია
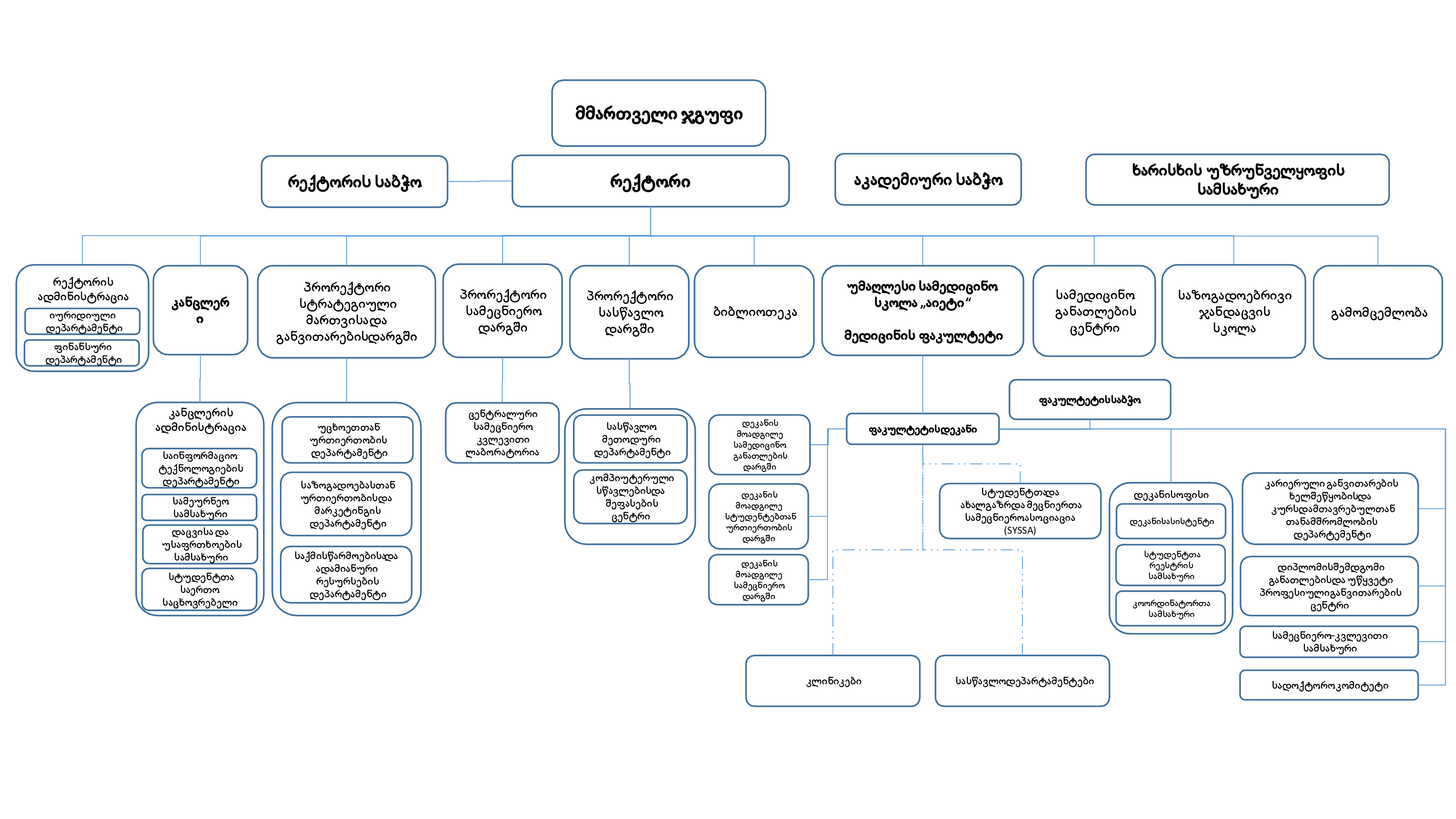
სტრუქტურა
მმართველობითი და კოლეგიური ორგანოები
ადმინისტრაციული ერთეულები
აკადემიური პერსონალი
მარეგულირებელი დოკუმენტები
საერთაშორისო პროექტები
განათლება
დიპლომირებული მედიკოსის ერთსაფეხურიანი საგანმანათლებლო პროგრამა
MD ePBL
პროგრამა
სადოქტორო პროგრამა
ჩარიცხვის პროცედურები
მობილობა
აკადემიური კალენდარი
კლინიკური ბაზები
სერვისები
ბიბლიოთეკა
კარიერული განვითარება
უწყვეტი პროფესიული განვითარების ცენტრი
კვლევითი საქმიანობა
სამეცნიერო კვლევითი დეპარტამენტი
განხორციელებული, დაგეგმილი, მიმდინარე კვლევები
ცენტრალური სამეცნიერო კვლევითი ლაბორატორია
პარტნიორი ორგანიზაციები
კონტაქტი
ENG
GEO
RUS
ENG
GEO
მთავარი
ჩვენ შესახებ
სტრუქტურა
სიახლეები
სოფიო კაკალიაშვილი-ძაგნიძის სადისერტაციო ნაშრომის დაცვა
აუტიზმის ცნობადობის ამაღლების მსოფლიო დღე
#კურსდამთავრებულები - ავთანდილ ქოჩიაშვილი
განცხადებები
შიდა მობილობა
საჯარო კონკურსი - სარეზიდენტო პროგრამა "საოჯახო მედიცინა"
მედიცინის ფაკულტეტზე გამოცხადებული ღია კონკურსის შედეგები